关于公布“2022年数据安全优秀实践案例”评选结果的通知
为深入贯彻习近平总书记关于“要切实保障国家数据安全”的重要思想,落实《数据安全法》、《个人信息保护法》等法律法规,不断完善数据安全产业供给能力和生态体系,保障数据要素充分开发利用,为数字经济持续健康发展筑牢安全屏障,宣传推广一流的方案、技术和产品,大数据协同安全技术国家工程研究中心于2022年11月开启了“2022年数据安全优秀实践案例”征集活动。
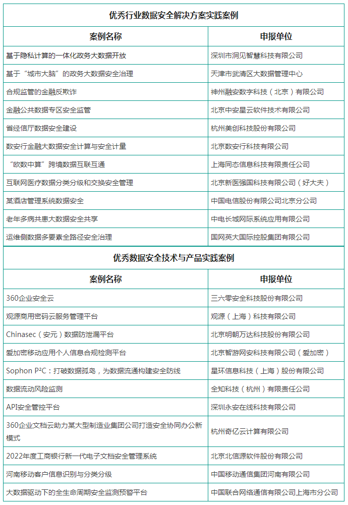
社会各界相关单位积极响应、踊跃参加,活动收到了众多应用在政务、交通、公安、电信、金融、医疗、能源等行业领域的实践案例,涉及数据流通共享安全、数据安全合规治理和数据安全保障等方面。经中心审核申报材料,并邀请来自中国网络安全审查技术与认证中心、中国信息安全测评中心、北京市政务信息安全保障中心、信息产业信息安全测评中心、中科院信工所、中科院软件所、北京大学、北京科技大学等单位8位专家,从实践案例的合理性、相关性、实用性、先进性和开放性五个方面进行综合评审,最终遴选出了一批优秀行业数据安全解决方案实践案例和优秀数据安全技术与产品实践案例,现公布如下:

本次活动得到了全国工商联大数据运维(网络安全)委员会、中新天津生态城管理委员会、《信息安全研究》、中国管理科学学会应急与安全管理专业委员会、中关村网络安全与信息化产业联盟、新安盟数据安全专委会、贵州大数据安全工程研究中心、安在新媒体等单位和机构的大力支持,在此表示衷心的感谢。
大数据协同安全技术国家工程研究中心
2022年12月28日
相关链接
微信公众号
思想引领
参政议政
经济服务
国际合作
法律服务
社会服务
组织建设
中国特色商会组织
民营经济动态
民营经济视点
企业家谈
民企风采
直属商会
四好商会
商会党建
商会服务

